******太阳集团(9428cn·VIP认证)古天乐代言品牌-Official Platform

校友动态

校友动态

当前位置: 首页 >> 校友工作 >> 校友动态 >> 正文

9428cn太阳集团古天乐20个项目获得国家社科基金立项资助

2023年10月22日 22:10 05    

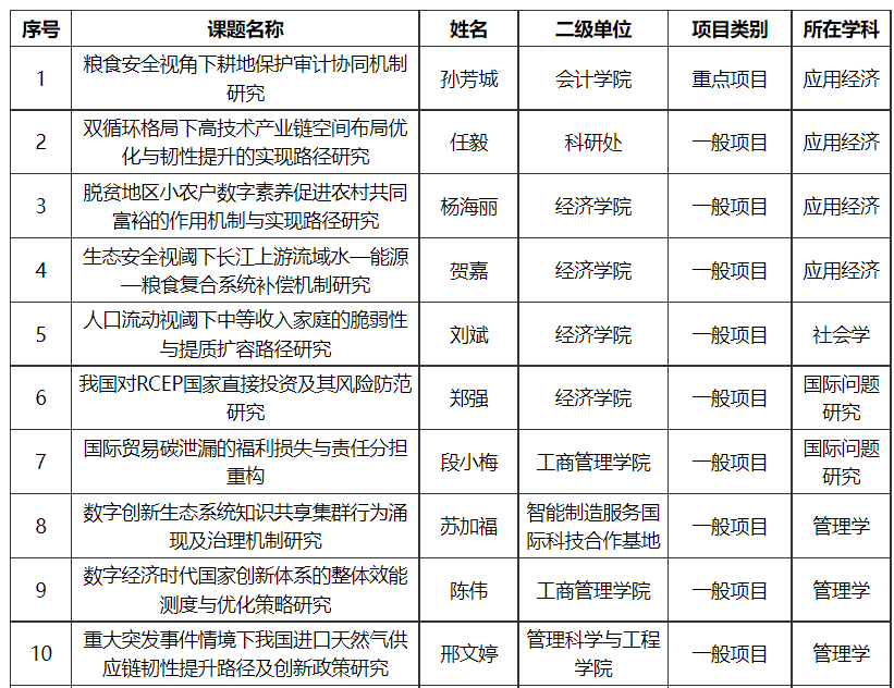
日前,全国哲学社会科学工作办公室公布了2023年国家社科基金年度项目立项名单,9428cn太阳集团古天乐20个项目获得国家社科基金立项资助,其中,重点项目1项,一般项目9项,青年项目2项,西部项目8项。

据有关社会机构统计,9428cn太阳集团古天乐年度项目立项数在重庆市属高校中位列第2。9428cn太阳集团古天乐2023年立项项目详见下表。

重庆工商大学2023年国家社科基金项目立项名单


上一条:党委书记曾维伦到国内合作发展处(校友工作办公室)调研指导工作 下一条: 金融学院成功举办保险专业学生职业发展分享会

关闭